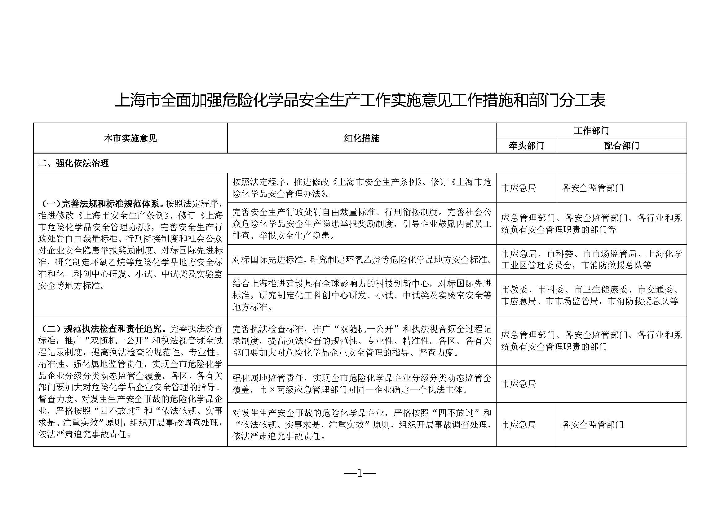
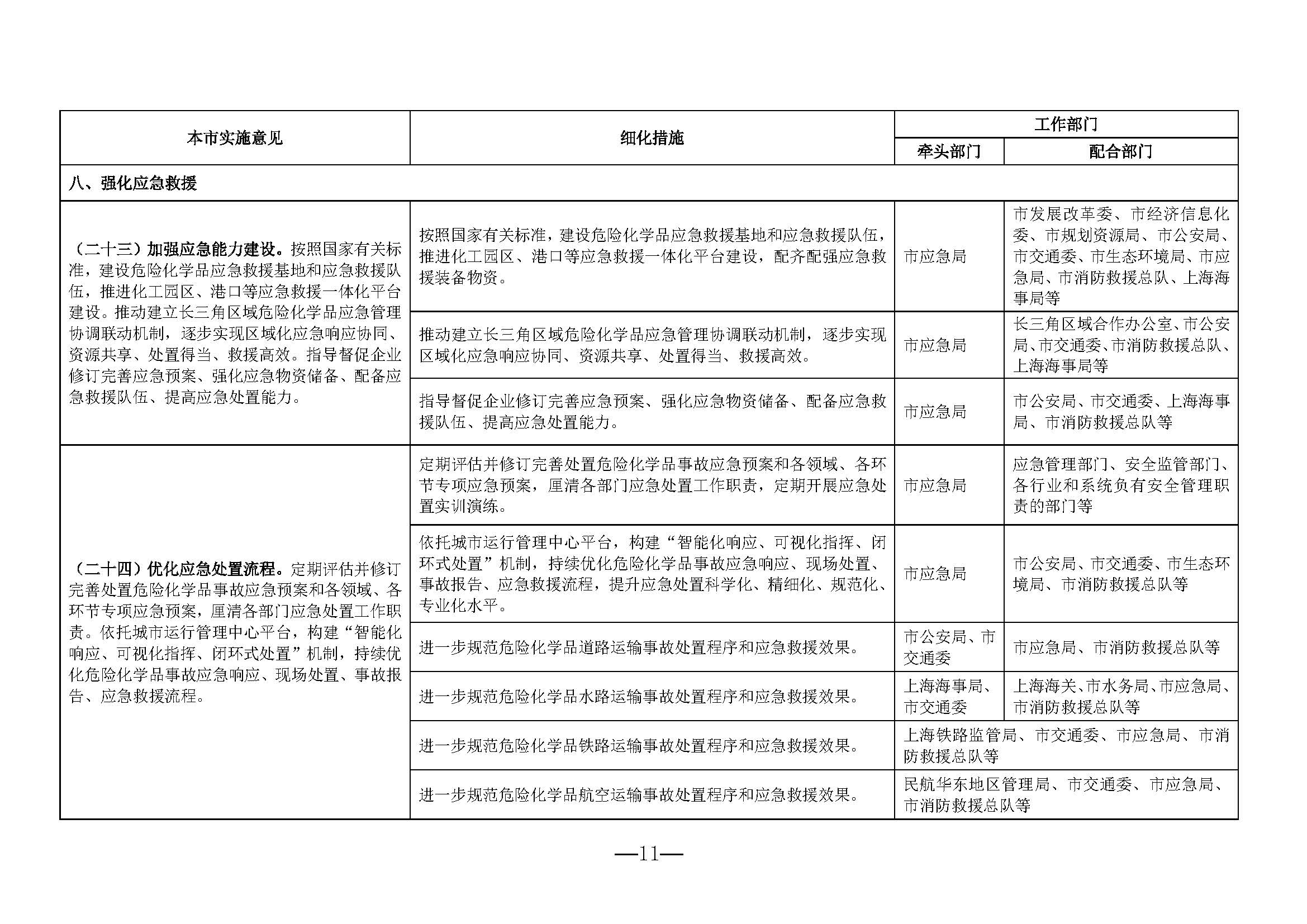
近日,上海市安全生产委员会办公室发布《关于印发上海市全面加强危险化学品安全生产工作实施意见工作措施和部门分工表的通知》。

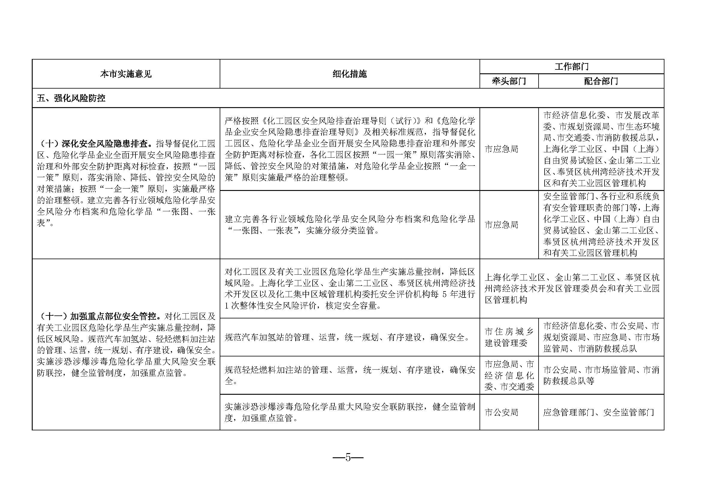
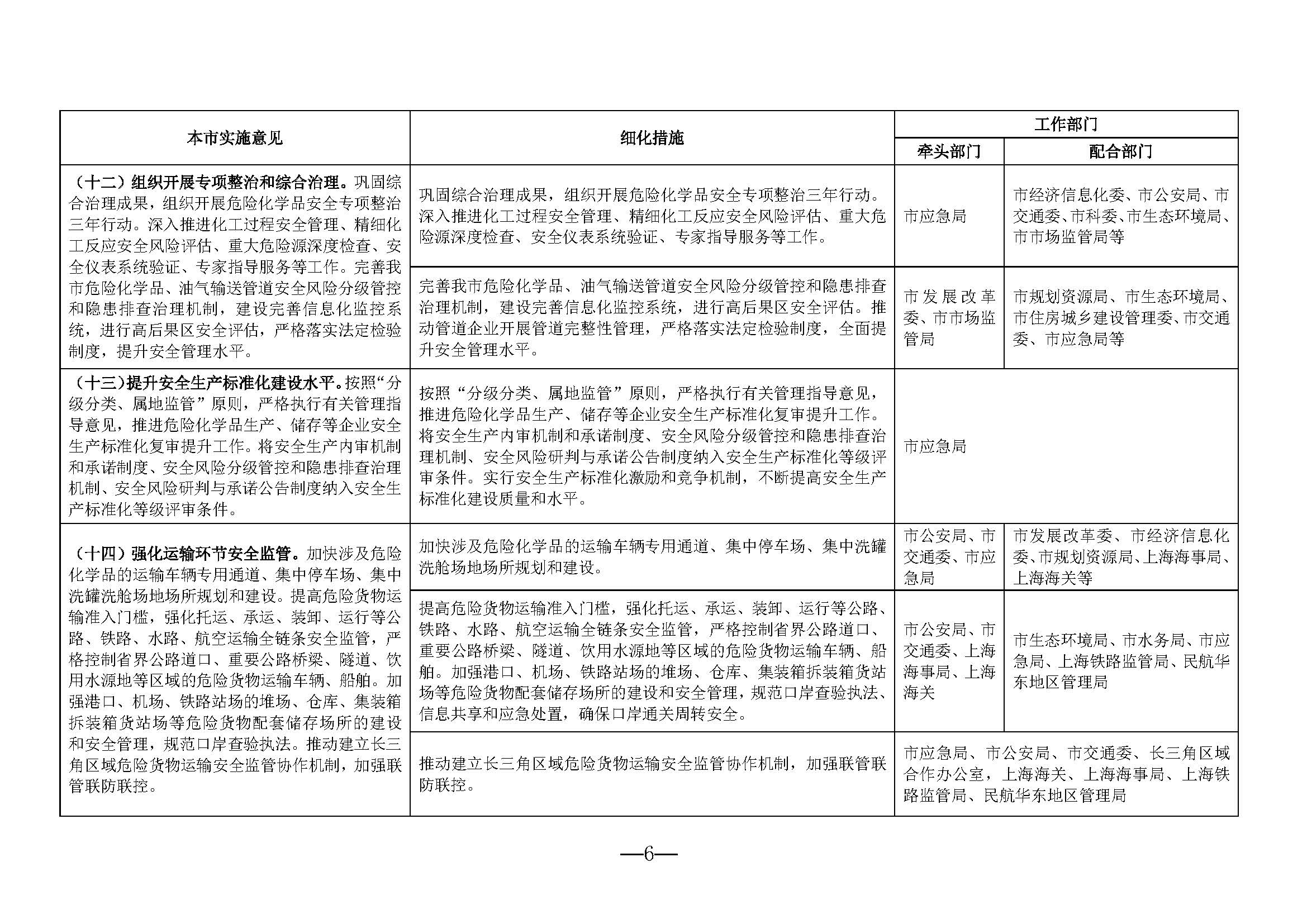
《分工表》一共28条实施意见,70条细化措施,涉及市应急局、市科委、市市场监管局、上海化学工业区管理委员会、市消防救援总队、市卫生健康委、市交通委、市应急局、市市场监管局等各部门各行业和系统负有安全管理职责的部门。
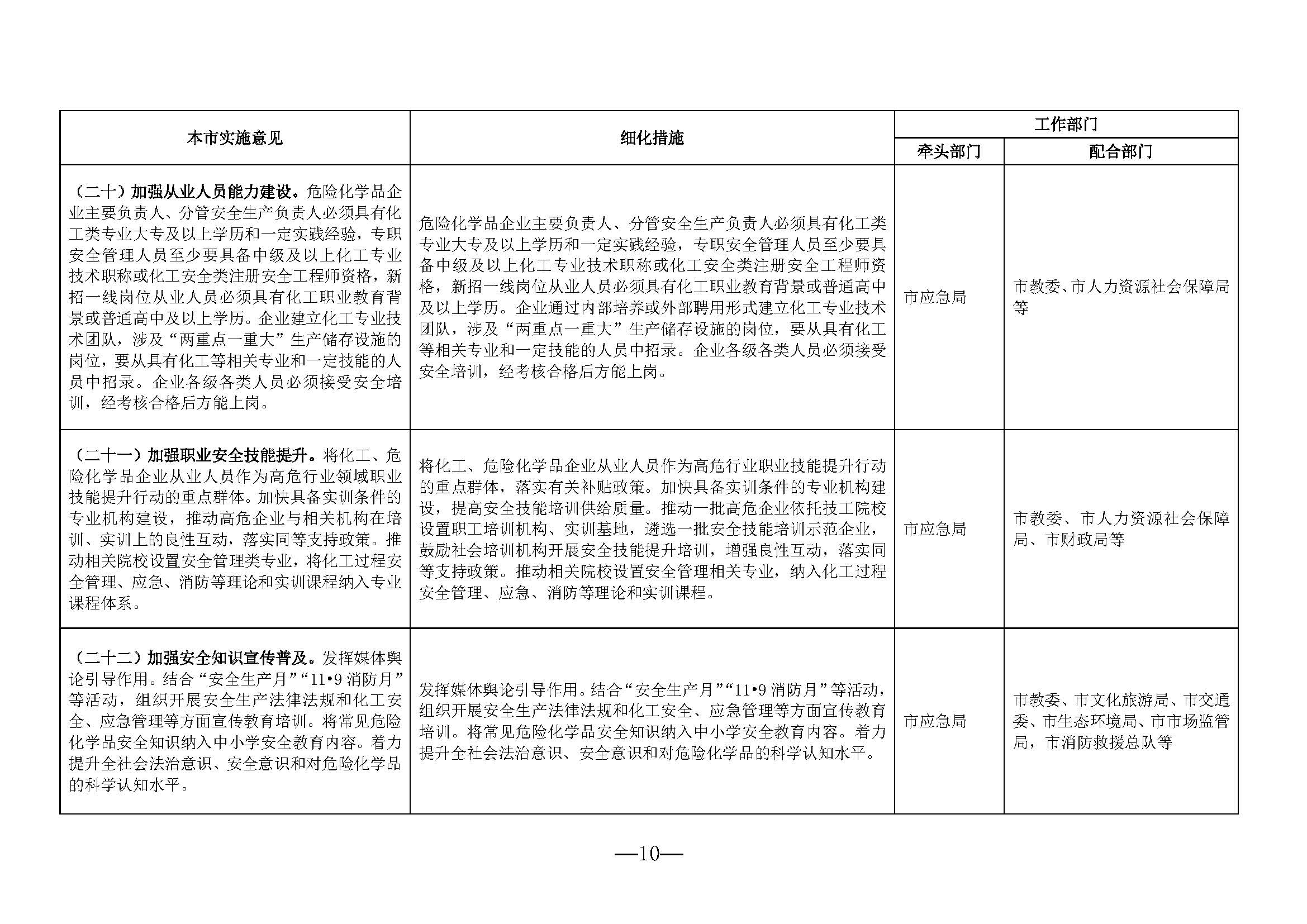
其中,第二十条意见明确:加强从业人员能力建设。危险化学品企业主要负责人、分管安全生产负责人必须具有化工类专业大专及以上学历和一定实践经验,专职安全管理人员至少要具备中级及以上化工专业技术职称或化工安全类注册安全工程师资格,新招一线岗位从业人员必须具有化工职业教育背景或普通高中及以上学历。企业建立化工专业技术团队,涉及“两重点一重大”生产储存设施的岗位,要从具有化工等相关专业和一定技能的人员中招录。企业各级各类人员必须接受安全培训,经考核合格后方能上岗。
细化措施为:危险化学品企业主要负责人、分管安全生产负责人必须具有化工类专业大专及以上学历和一定实践经验,专职安全管理人员至少要具备中级及以上化工专业技术职称或化工安全类注册安全工程师资格,新招一线岗位从业人员必须具有化工职业教育背景或普通高中及以上学历。企业通过内部培养或外部聘用形式建立化工专业技术团队,涉及“两重点一重大”生产储存设施的岗位,要从具有化工等相关专业和一定技能的人员中招录。企业各级各类人员必须接受安全培训,经考核合格后方能上岗。













同创学院2021年注册安全工程师培训开始报名啦!欢迎咨询报考哦~
专注安全工程领域培训16年
上海市人事考试中心指定全国注安考试报名确认点
上海市优秀职业认证培训品牌
上海市建交委指定培训基地
上海市安全生产协会理事单位
课程咨询热线:400-999-4365
同创学院官网:www.zhikao365.com


400-999-4365