近期,很多同学咨询同创学院:2021年二级建造师考试什么时候报名?报名需要社保吗?
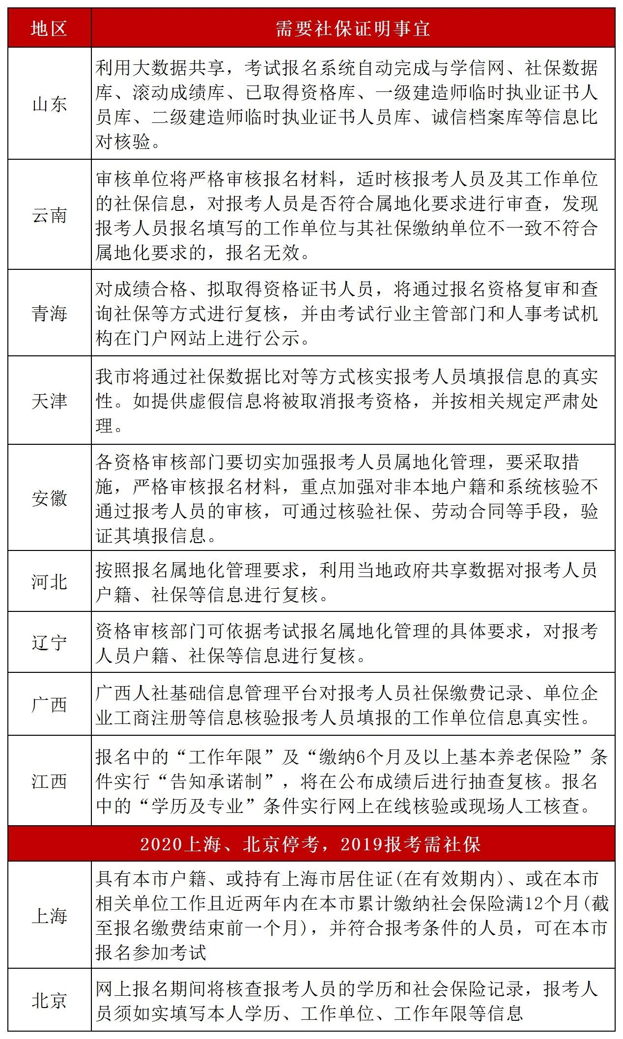
目前,2021年二级建造师考试公告还没有出来,同创学院整理了2020年考二建需要社保的地区,大家可以做个参考。

2021年二级建造师考试时间预计为5月下旬,想要在2021年拿下二级建造师考试证书的小伙伴们,现在就要抓紧时间开始复习了。
同创学院2021年二级建造师考试网课班、面授班开班啦!
专注安全工程领域培训17年
上海市人事考试中心指定全国注安考试报名确认点
上海市优秀职业认证培训品牌
上海市建交委指定培训基地
上海市安全生产协会理事单位
课程咨询热线:400-999-4365
同创学院官网:www.zhikao365.com


400-999-4365