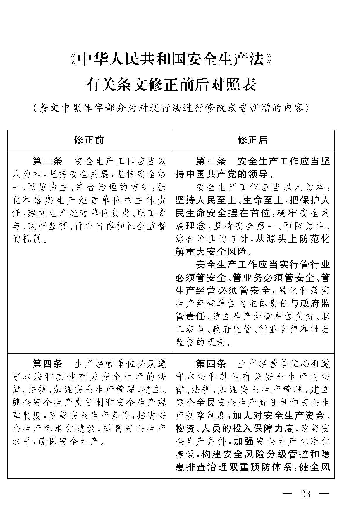
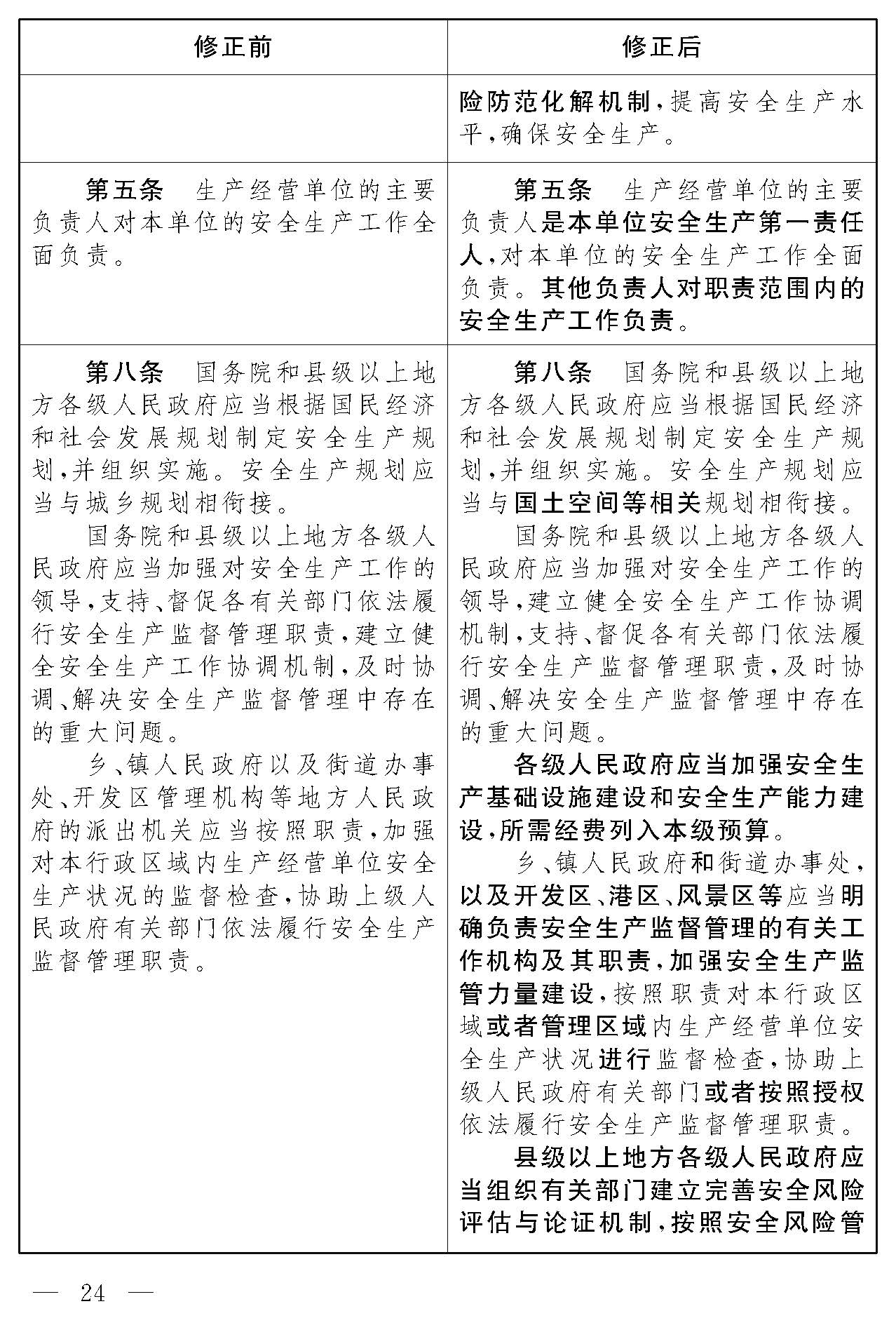
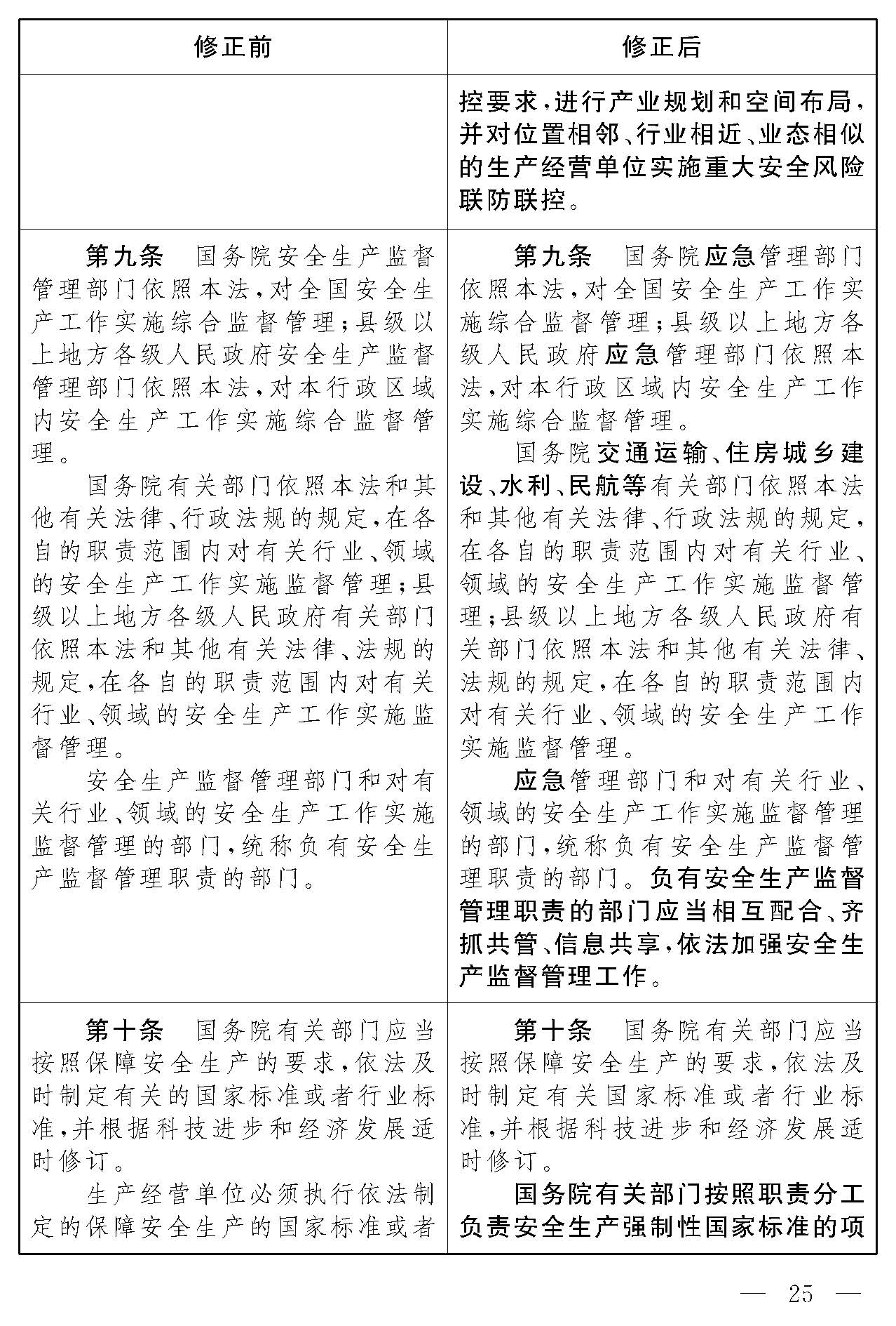
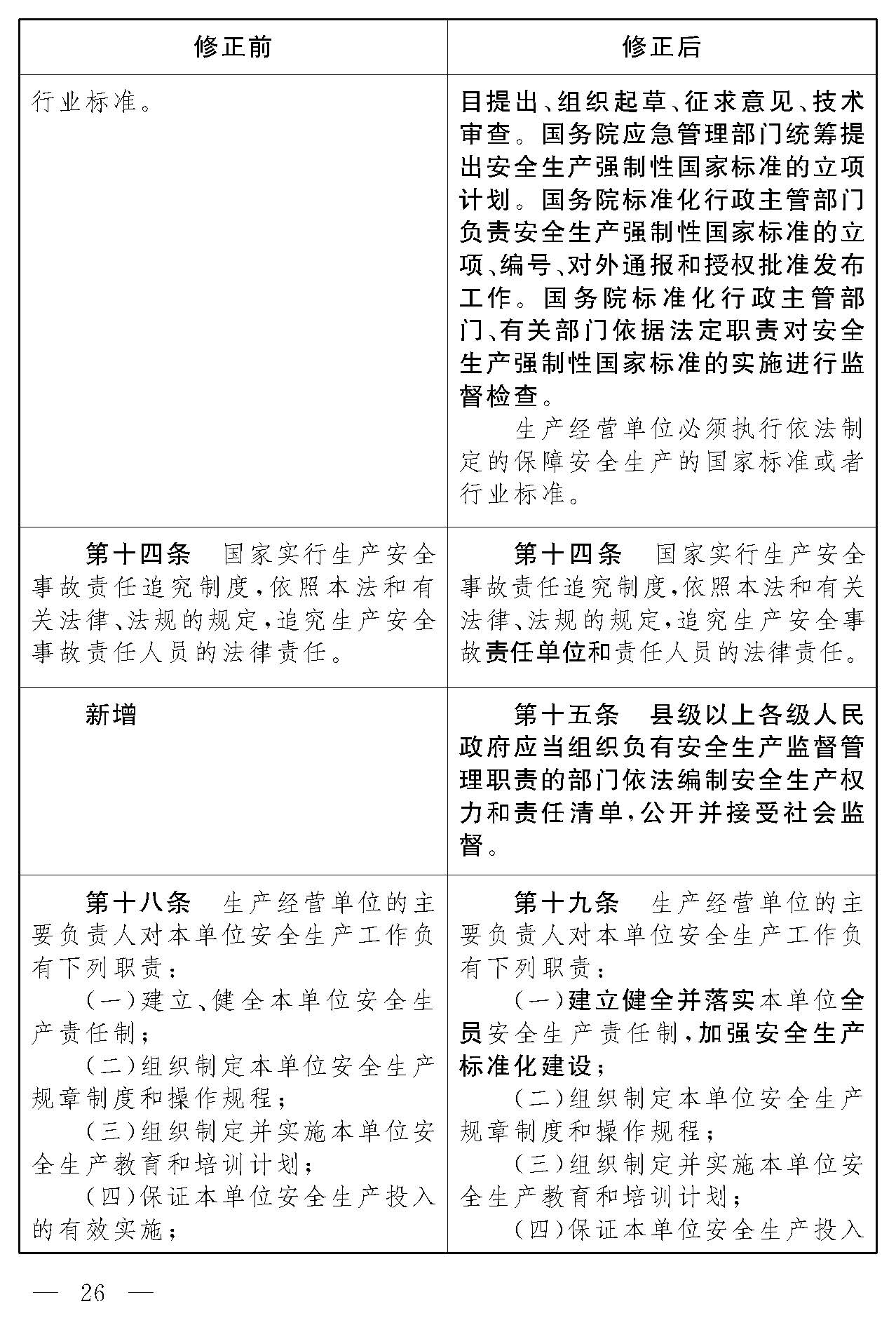
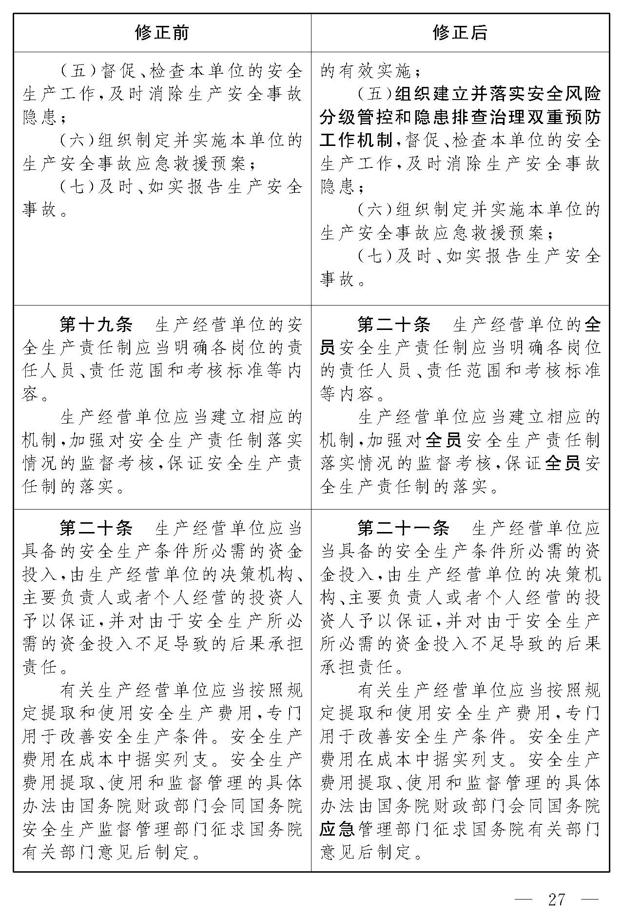
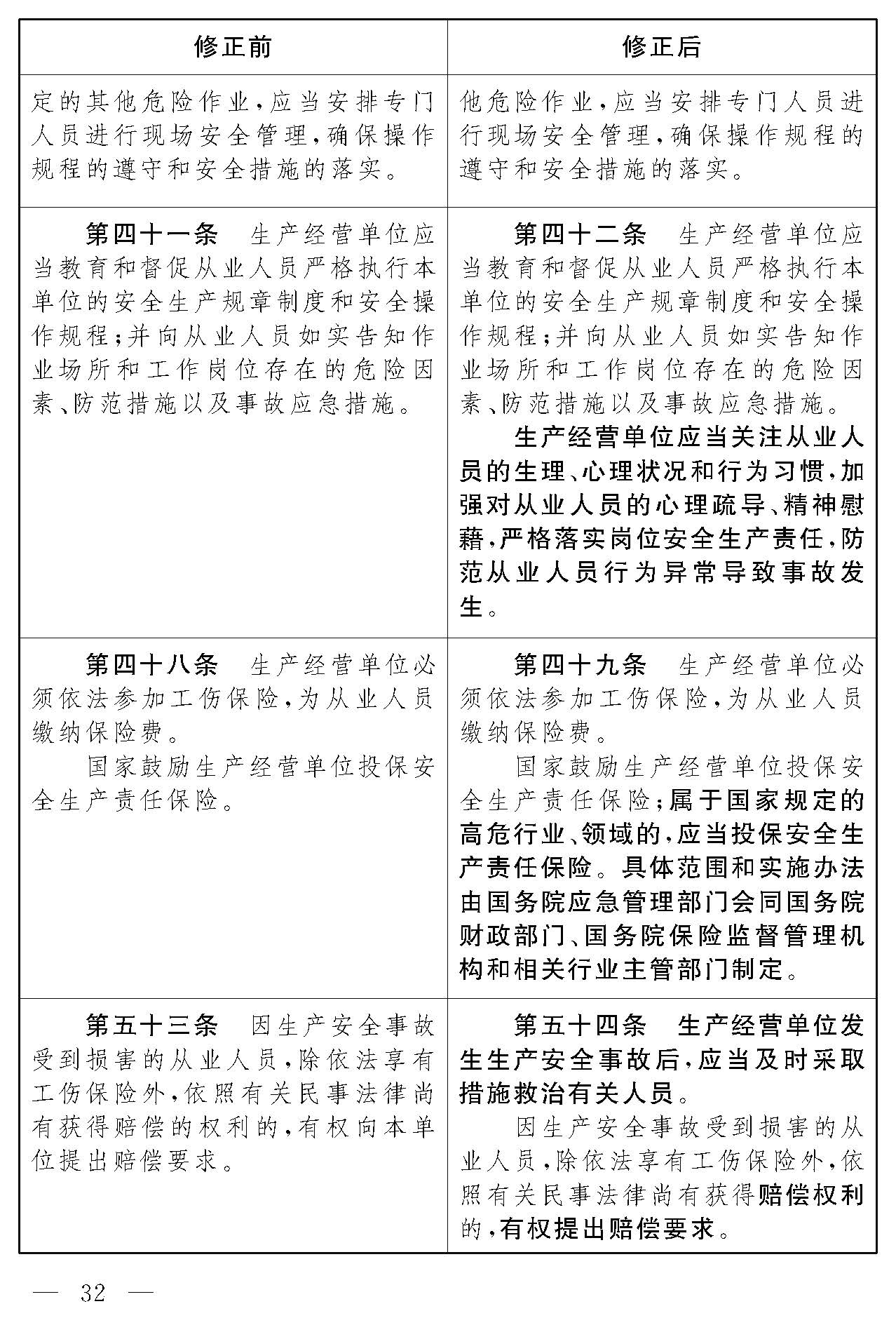
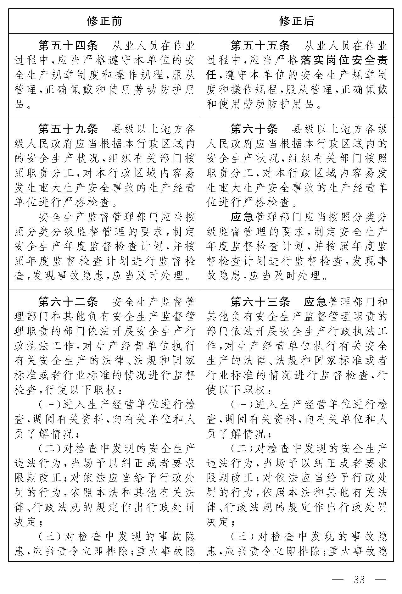
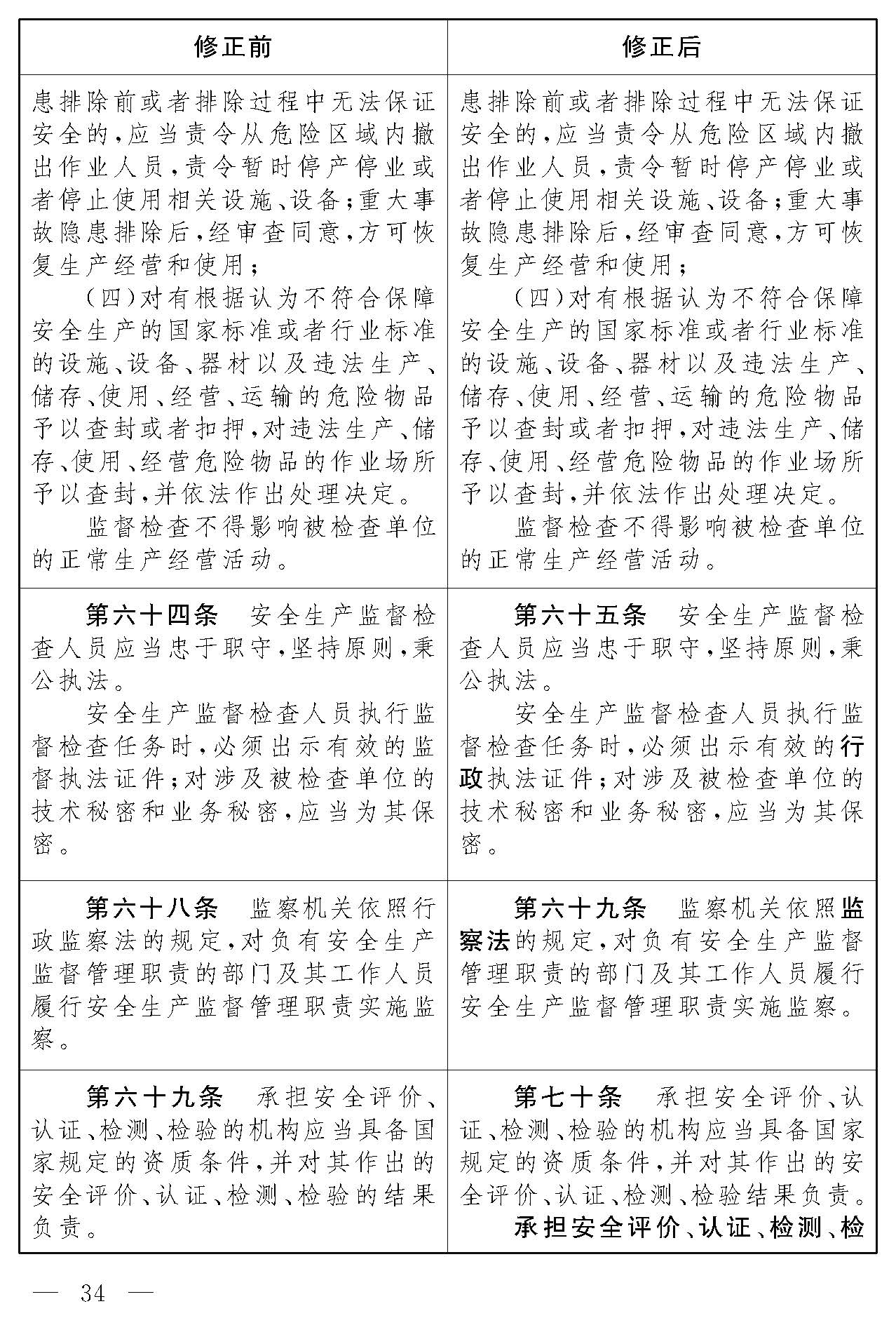
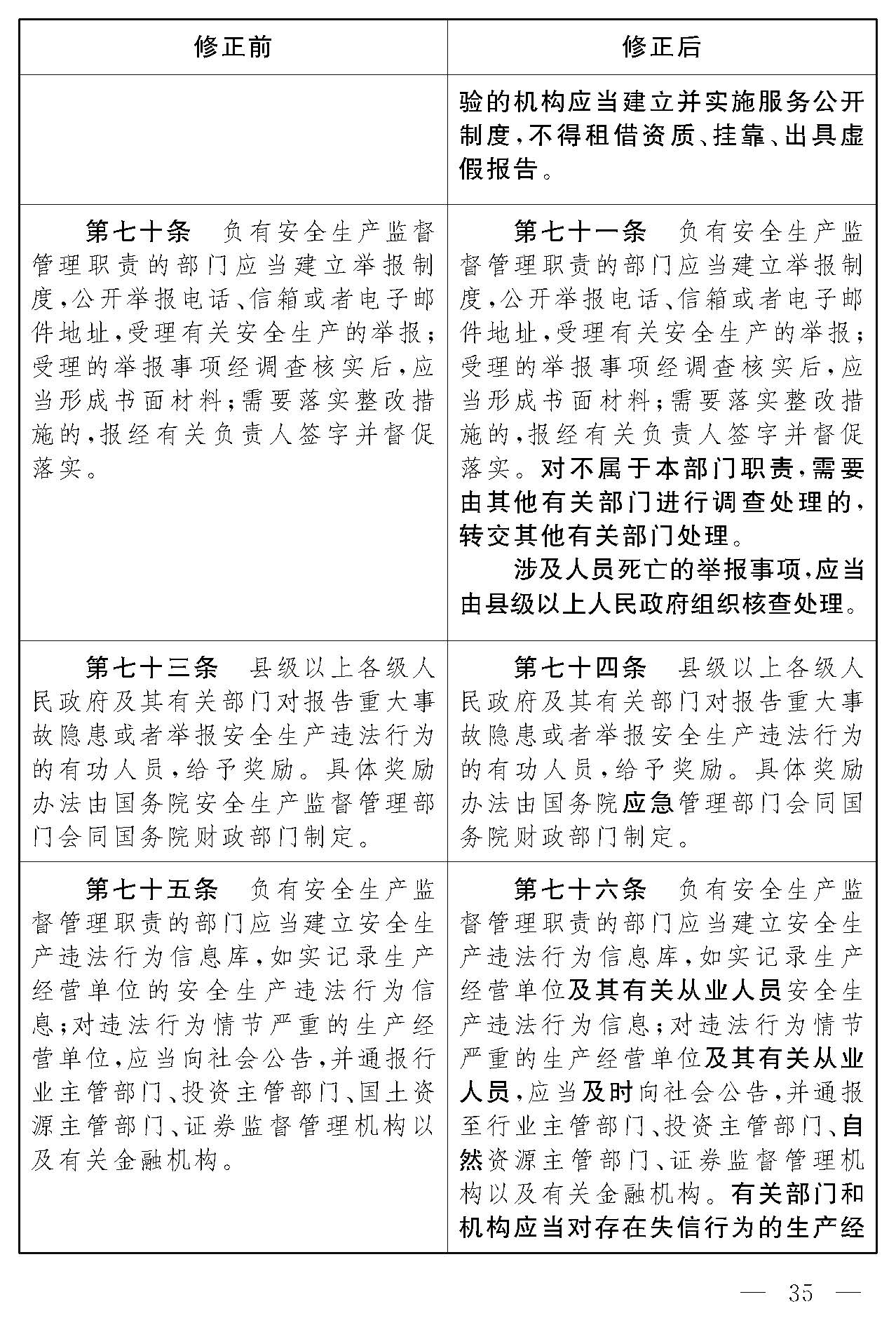
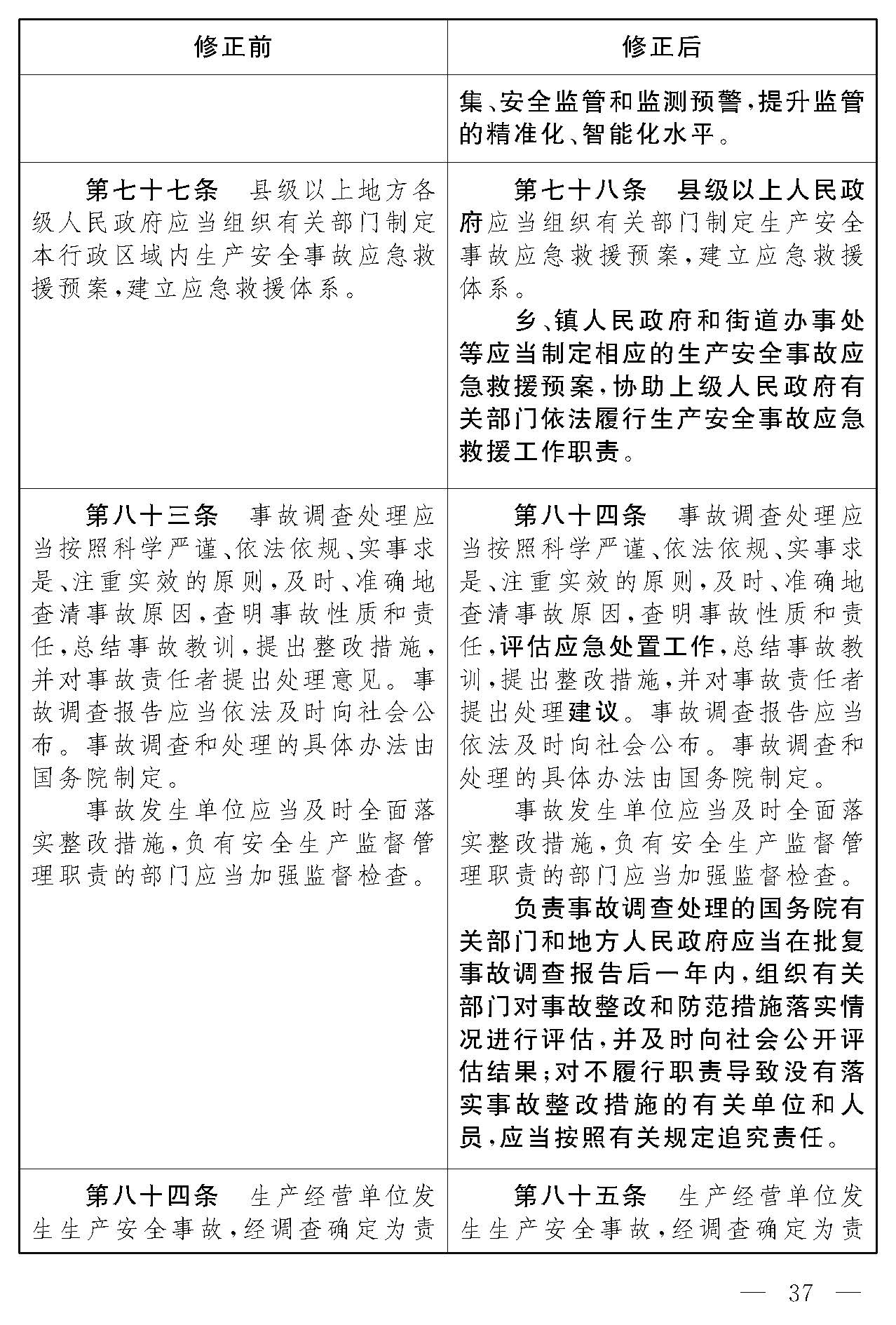
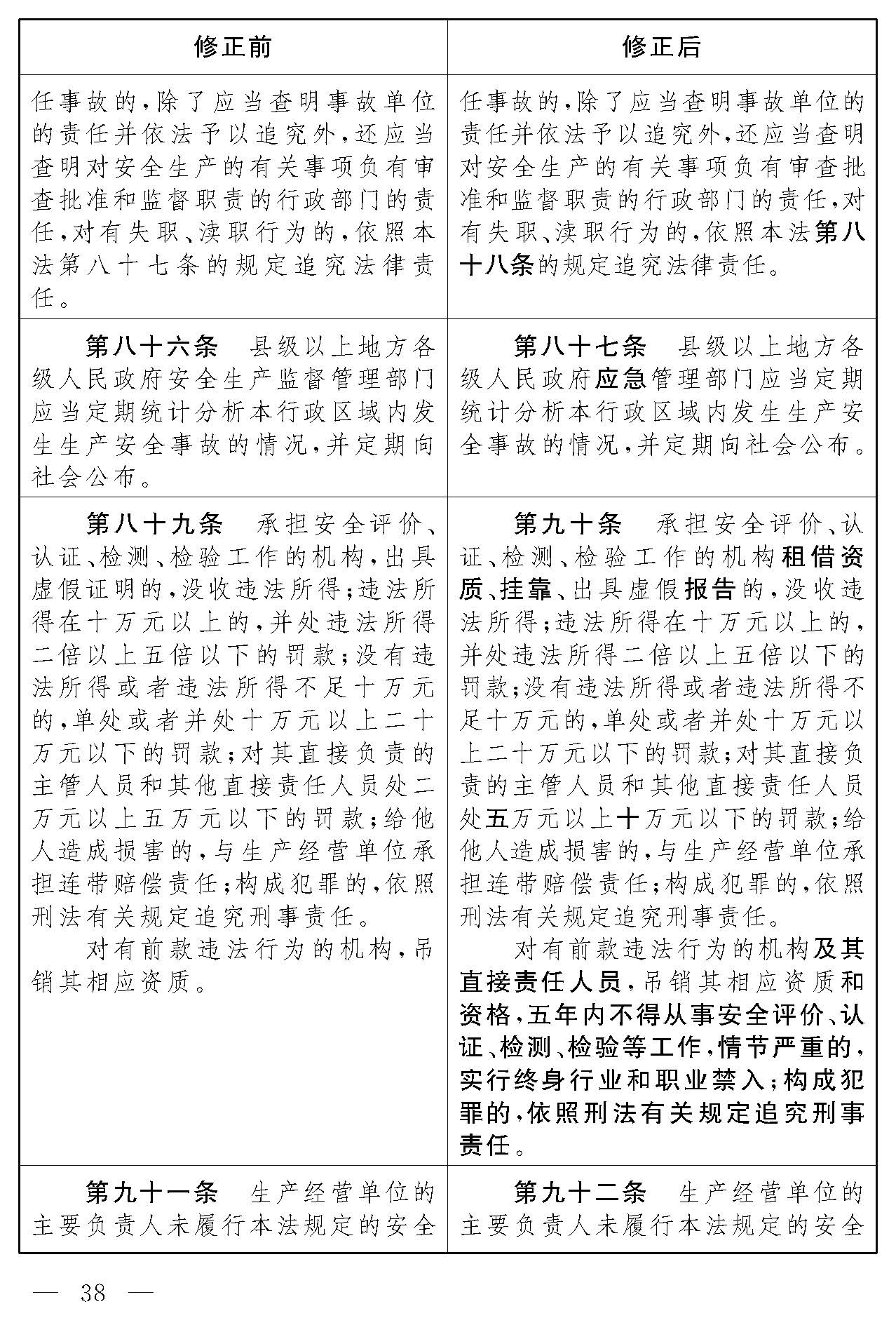
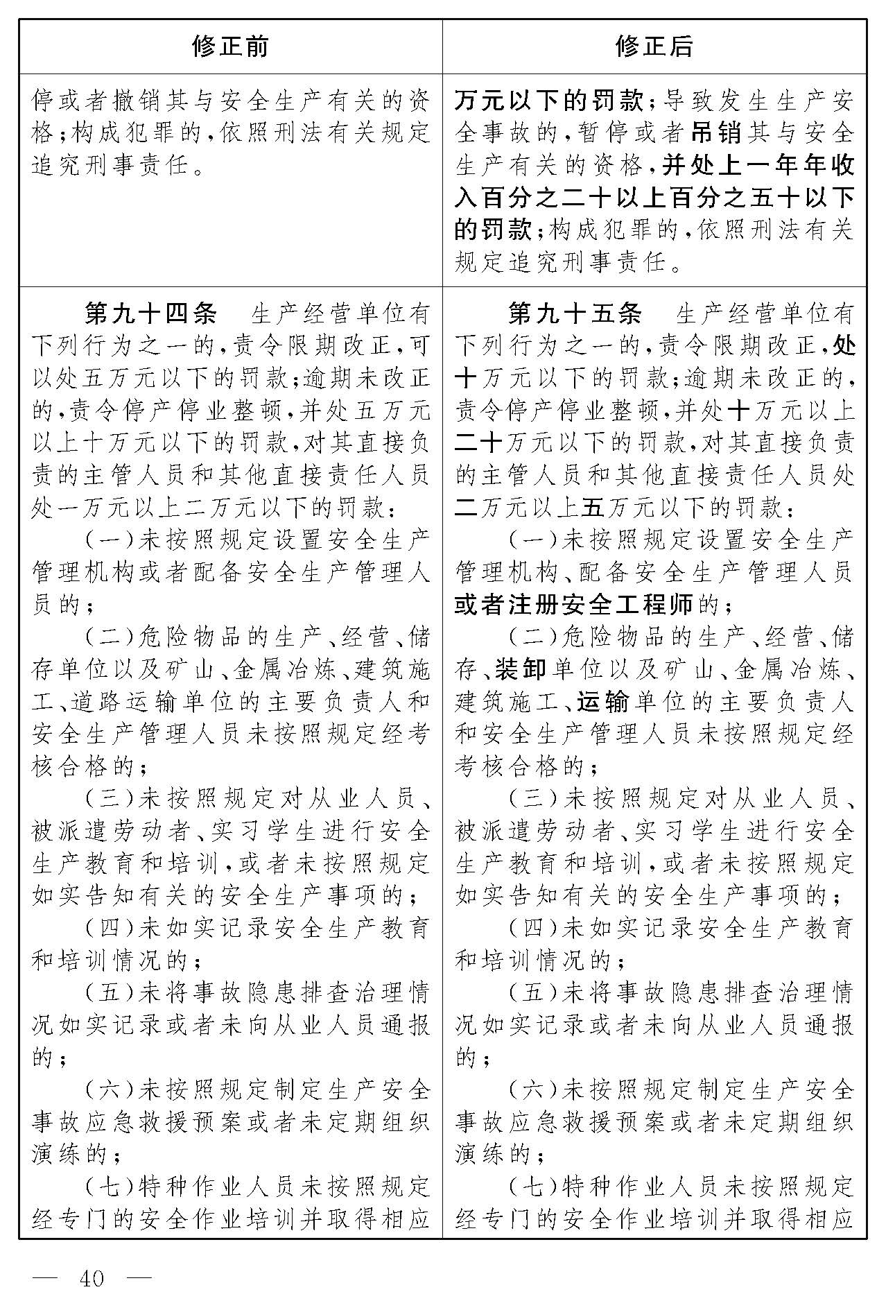
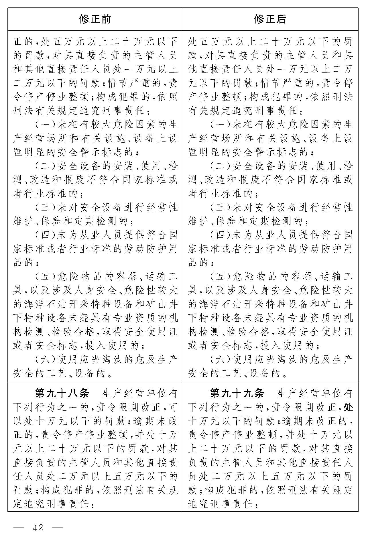
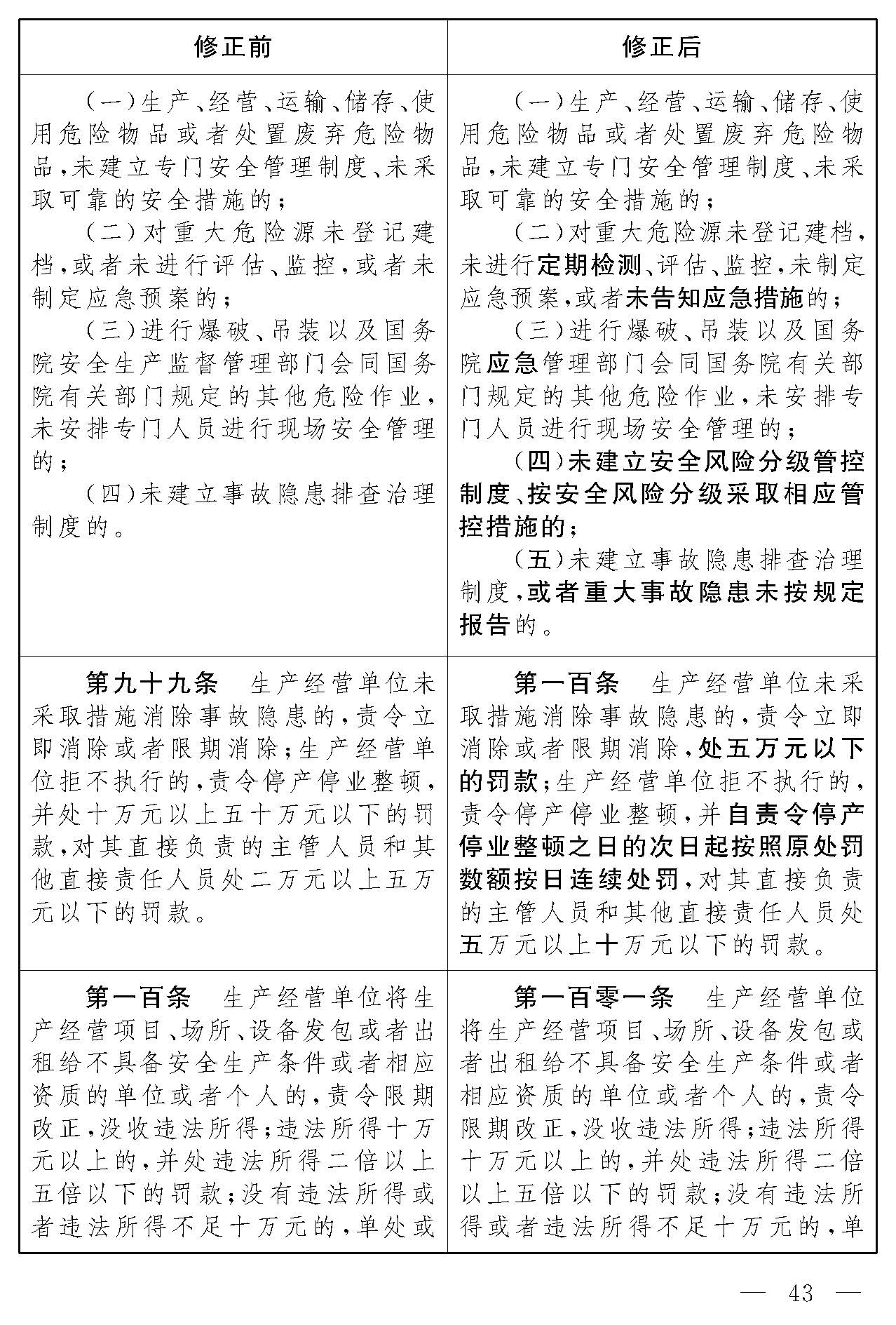
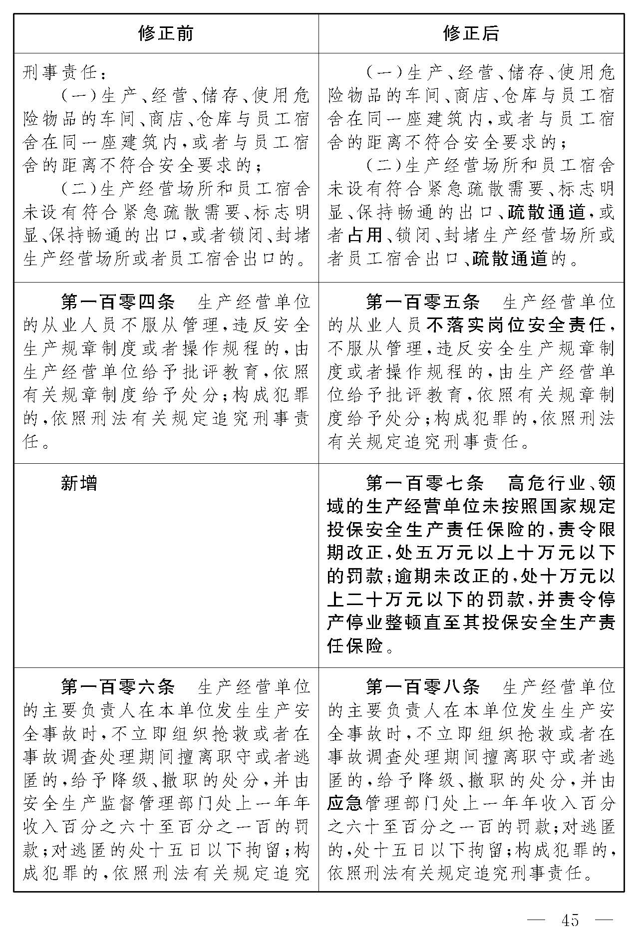
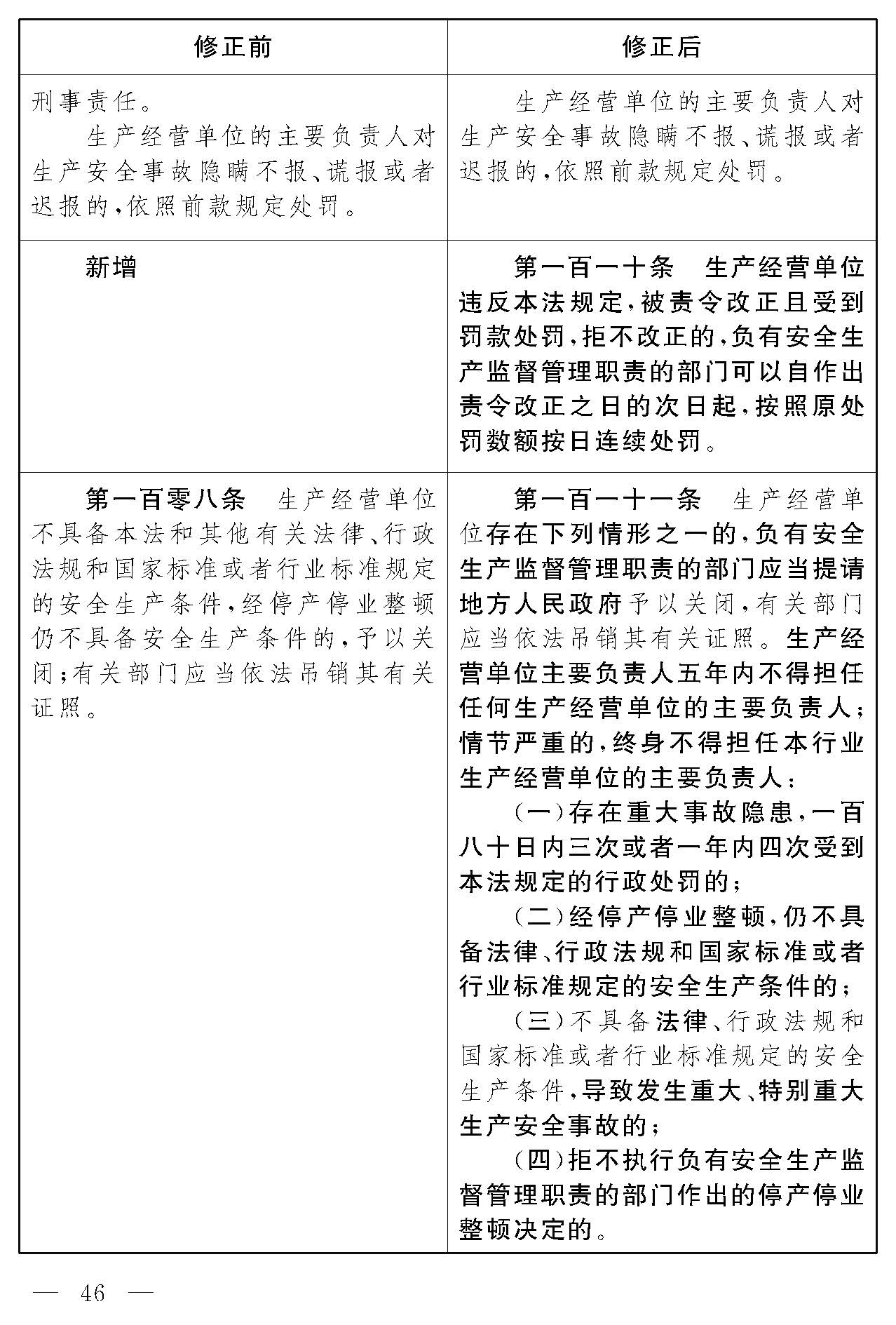
第十三届全国人大常委会第二十五次会议对《中华人民共和国安全生产法(修正草案)》进行了审议。同创学院整理了安全生产法(修正草案)修改前后对照表,一起来看!



























同创学院2021年注册安全工程师考试网课班、面授班开始报名啦!

专注安全工程领域培训17年
上海市人事考试中心指定全国注安考试报名确认点
上海市优秀职业认证培训品牌
上海市建交委指定培训基地
上海市安全生产协会理事单位
课程咨询热线:400-999-4365
同创学院官网:www.zhikao365.com

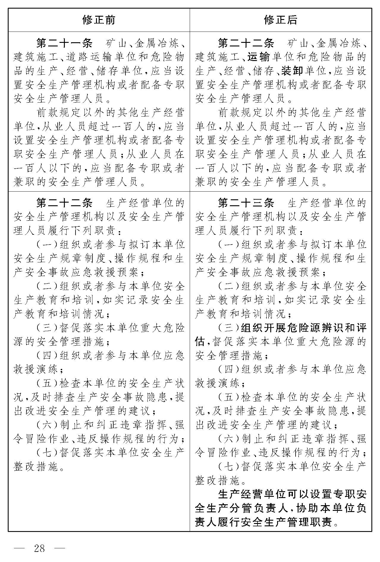
第十三届全国人大常委会第二十五次会议对《中华人民共和国安全生产法(修正草案)》进行了审议。同创学院整理了安全生产法(修正草案)修改前后对照表,一起来看!



























同创学院2021年注册安全工程师考试网课班、面授班开始报名啦!

专注安全工程领域培训17年
上海市人事考试中心指定全国注安考试报名确认点
上海市优秀职业认证培训品牌
上海市建交委指定培训基地
上海市安全生产协会理事单位
课程咨询热线:400-999-4365
同创学院官网:www.zhikao365.com

上一篇:安全生产法(修正草案)改了什么?
下一篇:京津冀职称评审结果将互认!