关于做好2021年度二级建造师执业资格考试考务工作的通知
辽人考函〔2021〕2号
各市人力资源和社会保障局职称管理、人事考试部门,中、省直各有关单位:
根据住房和城乡建设部执业资格注册中心《关于2021年度二级建造师执业资格考试有关工作的通知》(建注函〔2021〕16号)精神,为做好我省2021年度二级建造师执业资格考试考务工作,现将有关事项通知如下:
一、报名方式
(一)本考试实行报名证明事项告知承诺制。报名证明事项告知承诺制是指在资格考试报名时,考试组织机构将符合报考条件所需的证明义务、证明内容以及不实承诺的法律责任一次性告知报考人员,报考人员承诺已经符合告知的相关要求并愿意承担不实承诺的法律责任,考试组织机构不再索要有关证明并依据承诺办理报名相关事项。
(二)报考人员不符合报考条件的,或者未按照资格核查部门要求办理报考相关事项的,按考试报名无效或者考试成绩无效处理。报考人员确认报名后,已缴费用不予退还。
应试人员有故意隐瞒真实情况、提供虚假承诺或者以其他不正当手段取得相应资格证书或者成绩证明等严重违纪违规行为的,按照《专业技术人员资格考试违纪违规行为处理规定》(人力资源和社会保障部令第31号)处理,记入专业技术人员资格考试诚信档案库。涉嫌犯罪的,移送司法机关处理。
(三)建立失信应试人员黑名单制度,加强跨部门联动响应,将被记入专业技术人员资格考试诚信档案库的失信应试人员纳入全国信用信息共享平台。失信应试人员信息视情况向社会公布,并通知当事人所在单位。
二、报考条件及要求
根据原人事部、建设部《关于建造师执业资格制度暂行规定》(人发〔2002〕111号)、《关于印发建造师执业资格考试实施办法和建造师执业资格考试认定办法的通知》(国人部发〔2004〕16号)、《关于建造师资格考试相关科目专业类别调整有关问题的通知》(国人厅发〔2006〕213号)以及《关于调整我省二级建造师执业资格考试报考条件专业类别的通知》(辽人考〔2014〕1号)文件规定:
(一)从事建设工程项目总承包、施工管理的专业技术人员,凡遵纪守法并具备工程类或工程经济类中等专科以上学历并从事建设工程项目施工管理工作满2年,均可申请参加二级建造师资格考试(级别为考三科)。
(二)符合报名条件并满足下列条件之一的人员可免考相应科目:
1.具有中级以上技术职称,从事建设项目施工管理工作满15年,可免《建设工程施工管理》科目考试(级别为免一科)。
2.取得一级项目经理资质证书,并具有中级以上技术职称或从事建设项目施工管理工作满15年,可免《建设工程施工管理》和《建设工程法规及相关知识》科目考试(级别为免二科)。
(三)已取得某一专业二级建造师执业资格的人员,可根据实际工作需要,选择另一个专业的《专业工程管理与实务》科目的考试,考试合格后核发相应专业合格证明(级别为增报专业)。
(四)报考条件中的专业要求,本科学历应按照《关于印发建造师执业资格考试实施办法和建造师执业资格考试认定办法的通知》(国人部发〔2004〕16号)附件《专业对照表》(点击下载)所列专业来确定工程类或工程经济类专业;中等专科学历报考者所学专业按《关于调整我省二级建造师执业资格考试报考条件专业类别的通知》(辽人考〔2014〕1号)附件(点击下载)所列专业来确定工程类或工程经济类专业。
(五)报名条件中有关学历和学位的要求是指国家教育行政部门承认的正规学历或学位,从事相关业务工作年限的要求是指取得规定学历前后从事相关业务工作时间的总和,其计算截止日期为2021年12月31日。全日制学历报考人员,未毕业期间经历不计入相关专业工作年限。
三、考试安排
(一)考试设置
二级建造师资格考试设《建设工程施工管理》(客观题)、《建设工程法规及相关知识》(客观题)和《专业工程管理与实务》(主、客观题混合)3个科目。参加3个科目考试的报考人员必须在连续两个考试年度内通过全部应试科目考试,免考部分科目以及增项专业的报考人员必须在一个考试年度内通过应试科目考试,方可获得资格证书。
(二)考试时间
5月29日 上午0 9:00 - 12:00 建设工程施工管理
下午 14:00 - 16:00 建设工程法规及相关知识
5月30日 上午0 9:00 - 12:00 专业工程管理与实务(6个专业)
(三)答题要求
1.考生应考时,应携带黑色墨水笔、2B铅笔、橡皮、无声无文本编辑功能的计算器。答题所用草稿纸由各地考点发放,考后收回。
2.《建设工程施工管理》和《建设工程法规及相关知识》两个科目为客观题,用2B铅笔在答题卡上作答。客观科目试卷采用“卷卡合一”形式,试卷与答题卡一一对应,应试人员必须在配套答题卡作答,卷卡不一将影响考试成绩。
3.《专业工程管理与实务》科目包括建筑工程、公路工程、水利水电工程、矿业工程、市政公用工程、机电工程6个专业,试卷包括主观题和客观题,客观题用2B铅笔填涂,主观题用黑色墨水笔作答。实务科目客观题和主观题全部作答在专用答题卡上。答题时使用规定的作答工具在专用答题卡划定的区域作答。
(四)考场设置
本次考试在省直考区和各市均设考场。报名时选择省直考区的报考人员,由省人事考试中心在省直考区(沈阳)组织考试;报名时选择其他各市考区的报考人员,由各市人事考试部门在当地组织考试。
四、报名相关事宜
参加我省2021年度二级建造师执业资格考试的报考人员须通过辽宁人事考试网(网址:http://www.lnrsks.com,下同)进行网上报名。
(一)报名流程
阅读考务文件、做好报名前准备、填报信息、上传照片和证明材料、报名确认、资格核查、网上缴费、打印准考证等。
(二)报名安排

(三)报名前准备
1.下载照片处理工具处理拟上传的证件照片。使用专业照片处理工具(点击下载)对照片进行处理。源照片要求必须为单色背景(白色背景),正面免冠近期1寸或2寸证件照,JPG或JPEG,字节大于30KB,宽高像素大于295*413,照片清晰,禁止缩放后使用。若照片审核未通过,报考人员须按审核意见修改后重新上传照片。
2.下载并打印《报名证明事项承诺书》(附件2),按要求填写,签字后(不得代为承诺)拍照或扫描。不适用或不采用报名证明事项告知承诺制的考生也要签署并对填写内容真实性负责。
3.根据报名条件的具体要求准备相关证明材料并拍照或扫
描。
(四)填报信息
1.明确告知内容。报考人员登录到报名系统后,阅读考务文件及《报考须知》和《报名流程》等文件。
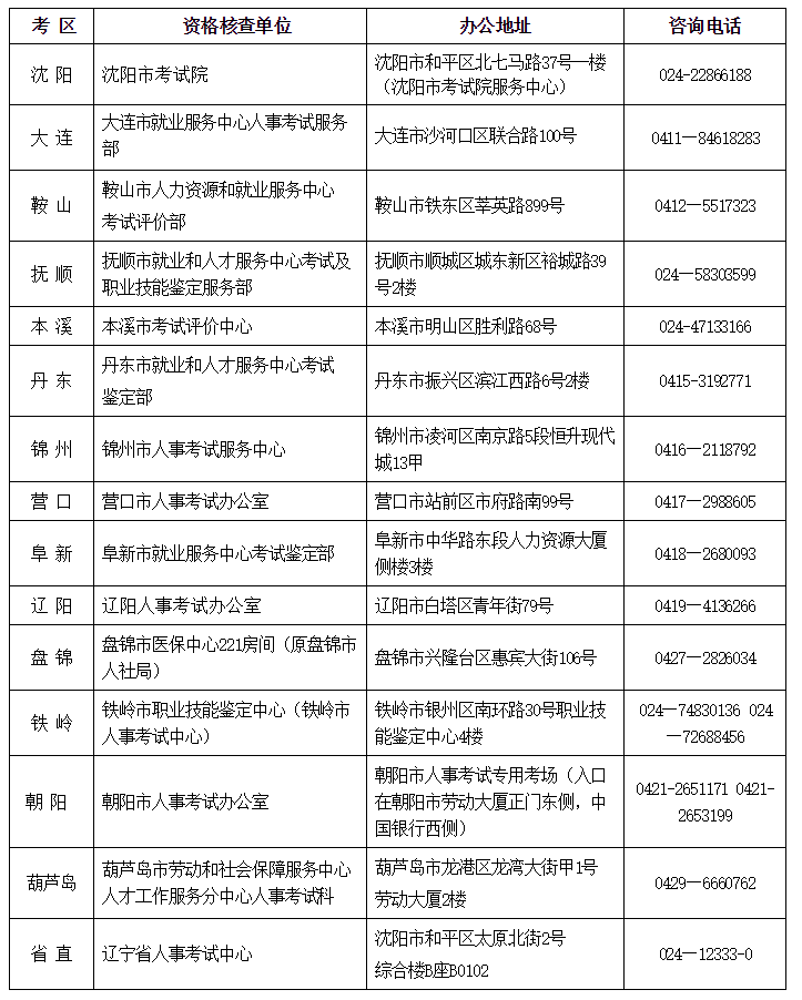
2.选择报名地市。驻沈的中、省直单位报考人员报考地市应选择“省直”,其他报考人员均按属地化管理原则,选择现工作地所在市(咨询电话见附件1)。
3.填写报名信息。报考人员在网上报名系统中按要求填报相关信息,首次报考人员应正确选择报考级别。不符合免试科目条件的报考人员报考级别选择“考3科”;只免《建设工程施工管理》一个科目的报考人员报考级别必须选择“考2科”;免试《建设工程施工管理》和《建设工程法规及相关知识》两个科目的报考人员报考级别必须选择“考1科”;已取得二级建造师执业资格证书报考另一个专业《专业工程管理与实务》科目的报考人员报考级别也必须选择“考1科”。
报考人员要对报考的级别、专业、科目等信息进行核对并保存。老考生报考原级别专业时,保留科目有效合格成绩;更改级别、专业的老考生应按新考生报名,不保留成绩。
4.上传照片。报考人员需按要求上传证件照并对照片质量负责,如因照片质量影响考试、成绩或证书的,由报考人员本人承担。
5.上传证明材料。新老考生均应按对应专业级别报考条件要求上传证明材料电子版(如告知承诺书、学历、学位证书、职称证书、资质证书等)。
2020年度成绩合格人员报考增报专业时,未领取合格证书的人员,可上传包含本人全部信息的《2020年度二级建造师执业资格考试合格人员名单》截图(可通过《辽宁人事考试网》“成绩查询”下“职业资格考试”专题《2020年度二级建造师执业资格考试合格人员名单》公示信息查询)。
(五)选择办理方式
在资格考试报名中存在虚假承诺行为的人员,以及按照《专业技术人员资格考试违纪违规行为处理规定》(人力资源和社会保障部令第31号),存在严重违纪违规行为或特别严重违纪违规行为、被记入资格考试诚信档案库且在记录期内的报考人员,不适用告知承诺制。需要携带单位盖章的《报名登记表》以及其他证明材料原件到现场进行人工核查。其他报考人员可自主选择是否采用告知承诺制方式办理。
(六)报名信息确认
报考人员需要自行进行报名信息确认,否则无法完成报名。报名确认时,报考人员应仔细核对,确保信息完整、准确。
新考生报名确认后需等待网上资格核查。老考生(历年在辽宁考区参加二级建造师执业资格考试且在网上报名系统中有档案信息的人员)报考时,需上传证明材料(以备核查),报名确认且照片审核通过后可进行网上缴费(报名系统即时核查)。
(七)资格核查及监管
1.各市人事考试部门依法依规对报考人员进行核查。在考前、考中、考后全程运用在线核查、现场核查、协助核查等方式对报考人员承诺内容开展核查。驻沈中、省直单位报考人员核查及监管工作由省人事考试中心负责;其他各市报考人员资格核查及监管工作由所在市人事考试部门负责。各市人事考试部门地址电话见附件1。
2.对已作出承诺的报考人员,身份、学历学位、所学专业等信息通过在线方式完成核查。各市人事考试部门将采用随机抽查、重点监管、智慧监管等方式实施日常监管,对虚假承诺行为和违纪违规行为作出处理。
(1)在线核查。选择采用告知承诺制方式报名的新报考人员在提交报考信息后,各市人事考试部门将对学历学位、所学专业、工作年限等内容与报考特定条件相符合情况进行在线核查(报考人员无需到现场进行核查)。
(2)免予核查。档案库中的老考生报考原级别专业时免予核查;更改级别专业的按新考生报名,不免予核查。
(3)现场核查。下列报考人员须携带对应报名条件中要求的学历、学位、资格证书、其他证明材料以及单位盖章的《报名登记表》等原件到报考考区人事考试部门进行现场人工核查。
1)不适用告知承诺制办理相关事项的;
2)未选择告知承诺制方式办理相关事项的;
3)被社会监督举报不符合报考条件的。
现场核查提交的材料:
1)报名表(加盖单位公章)原件1份;
2)学历、学位证书原件;
3)有效居民身份证原件;
4)从事相关专业工作年限证明(主要包括本人身份信息和从事相关专业工作经历,加盖单位公章);
5)符合免试部分科目报考条件的报考人员(按本文报考条件中“免一科”、“免二科”“增报专业”级别提供相应材料)。
3.各市人事考试部门将采用随机抽查、重点监管、智慧监管等方式实施日常监管。报考人员应接受并配合考试组织机构核查,逾期拒不接受核查的,视为放弃考试资格。
(1)随机抽查。各市人事考试部门应按不低于国家文件规定比例进行随机抽查,重点核查报考人员的践诺情况。
(2)重点监管。各市人事考试部门将对报考免试级别(考1科、考2科)人员进行重点监管,要求复查报考人员提交相关证明材料。
(3)智慧监管。各市人事考试部门将通过大数据比对、人工智能技术、特定条件判断等方式进行智慧监管。
(八)收费
1.我省统一使用易宝支付平台(支持28家银行)进行缴费。报考人员缴费后须重新登录报名系统查看缴费状态,如有问题请及时同易宝公司联系(电话:95070)。报考人员资格核查通过后方可进行网上缴费,未在规定时间内进行网上缴费的,视为自动放弃报考。
2.根据省发展和改革委员会、省财政厅《省发展改革委省财政厅关于继续执行我省人事考试收费标准等有关事项的复函》(辽发改收费函〔2020〕12号)文件规定,二级建造师执业资格考试收费标准为60元/科。
3.需要收据报销的考生于考试结束后一个月内携带准考证、身份证到所报考考区的人事考试部门领取。
(九)准考证打印
缴费成功的报考人员在规定时间内重新登录报名网站,使用A4纸自行打印准考证(黑白、彩色均可)。
五、成绩及证书管理
(一)2021年9月以后,在辽宁人事考试网发布考试成绩。
(二)考试合格人员证书领取事宜按照属地化原则进行。报名时选择“省直报名点”的报考人员请关注《辽宁人事考试网》证书领取公告。其他报考人员请关注各市证书领取公告(详见《辽宁人事考试网》“全省人事考试资格证书领取网址及电话”)。省直考区证书领取咨询电话:024-12333-0。
六、考试大纲
2021年度二级建造师执业资格考试依据《二级建造师执业资格考试大纲》(2019年版)命题。
七、严肃考试纪律
(一)各市人事考试部门是规范实行证明事项告知承诺制的主体责任单位,要严格履行核查和监管职责。
1.报考人员承诺后,在核查或者日常监管中发现其不符合考试报名条件的,考试报名无效,已缴费用不予退还;取得成绩的,当次全部科目考试成绩无效,取得资格证书或者成绩证明的,资格证书或者成绩证明无效。
2.报考人员应接受并配合考试组织机构的核查。打印准考证前,报考人员未按考试组织机构要求接受核查的,考试报名无效,不予办理准考证;考试结束后,报考人员未按考试组织机构要求接受核查的,按“报考条件待核查”处理,对其不进行成绩数据和证书相关操作,逾期拒不接受核查的,视为放弃考试资格。
3.报考人员有提供虚假证明材料或者以其他不正当手段取得相应资格证书或者成绩证明等严重违纪违规行为的,按照《专业技术人员资格考试违纪违规行为处理规定》(人力资源和社会保障部令第31号)第十条、第十二条处理。涉嫌犯罪的,依法移送司法机关。
(二)应试人员应诚信参考,严禁代报名、代承诺,严禁替考、伪造证件、抄袭、使用通讯工具或其他高科技手段等作弊行为;并且应妥善保管好自己的试卷和答题卡(纸),防范他人抄袭,杜绝试卷雷同。
考试结束后采用技术手段等甄别为雷同答卷的考试答卷,将给予考试成绩无效处理。
(三)应试人员应自觉维护考试场所秩序,服从考试工作人员管理,遵守考场纪律,若有违纪违规行为,按《专业技术人员资格考试违纪违规行为处理规定》(人力资源和社会保障部令第31号)处理。经认定属于考试犯罪行为的,按照《中华人民共和国刑法修正案(九)》移交司法部门依法追究刑事责任。
(四)为保证考试的公平、公正,确保考试安全,省、市各级考试管理机构要联合公安、行业行政主管、工信和纪检监察等部门,进一步严肃考风考纪,切实采取有效措施,坚决打击涉假骗考、替考、团伙舞弊、利用高科技手段作弊等行为,对各种涉考违纪违规行为严肃处理。
八、疫情防控
(一)各市人事考试部门要坚决贯彻落实中央关于新冠肺炎疫情防控工作的决策部署,认真遵守当地疫情防控工作有关规定,落实责任,积极应对,采取有力措施全面做好考务组织工作。
(二)应试人员必须认真阅读《辽宁省专业技术人员职业资格考试考生新冠肺炎疫情防控告知书》,并履行告知书相关要求。根据疫情防控要求,本考试考务工作要求将适时调整,请关注辽宁人事考试网相关通知。
九、考务管理
(略)
十、其他事项
我省2021年度二级建造师执业资格考试考务工作由省人事考试中心考务一部负责。
全省资格核查部门联系方式(见附件1)
网上支付热线:95070
附件:1.全省人事考试资格核查及现场确认咨询电话
2.辽宁省2021年二级建造师报名证明事项承诺书
辽宁省人事考试中心
2021年3月8日
附件1
全省人事考试资格核查及现场确认咨询电话

原文地址:http://www.lnrsks.com/html/kaoshidongtai/zyzg_tongzhitonggao/2494.html
同创学院2021年二级建造师考试网课班、面授班火热报名中!
专注安全工程领域培训17年
上海市人事考试中心指定全国注安考试报名确认点
上海市优秀职业认证培训品牌
上海市建交委指定培训基地
上海市安全生产协会理事单位
课程咨询热线:400-999-4365
同创学院官网:www.zhikao365.com


400-999-4365